生一个奖2万!香港身份再添“生育福利”,人才计划家庭拟纳入覆盖
7月28日,国家育儿补贴制度实施方案公布,从2025年1月1日起,无论一孩、二孩、三孩,每年均可领取3600元补贴,直至年满3周岁。
与此同时,香港特区政府也传来重磅消息:为吸引全球人才留港发展,劳工及福利局正全面检讨「新生婴儿奖励金计划」,拟将2万元现金奖励扩展至「高才通」「优才计划」「专才计划」等人才家庭。
一、新生婴儿奖励金计划拟扩大至人才家庭
近日,香港劳工及福利局局长孙玉菡书面回复立法会提问时表示,政务司副司长办公室正检讨新生婴儿奖励金计划,考虑将其扩大至涵盖不同人才计划的家庭。
政府在 2023 年施政报告中公布,自当年 10 月 25 日起,对每名在香港出生且父或母为香港永久性居民的新生婴儿,给予 2 万元现金奖励,计划为期三年。截至今年 6月底,政府共接获 4.95 万宗合资格申请,已向 4.89 万名申请人发放奖励金,总发放金额约为 9.79 亿元。


若该计划真的扩大至人才家庭,这无疑将大大提升香港身份对于各类人才的吸引力。以高才通计划为例,截至 2024 年 6 月底,“高才通计划” 已审批通过超过 7 万宗申请,其中约 5.6 万申请者已到港,占获批申请数目约 8 成,随高才来港的受养人已超过 6 万。
这一政策的调整,将让这些已在港或计划来港的人才家庭直接受益,进一步增强他们在香港落地生根的意愿。
当前申领条件:
1.婴儿须于2023年10月25日至2026年10月24日期间在香港出生;
2.在递交申请时,父母其中一方必须是香港永久性居民。满足要求即可同步申请2万元现金奖励,无需额外资产证明!
二、获取香港身份的主流途径
目前,移居香港的主流途径有高才通计划、优才计划、投资移民计划、专才计划以及进修移民计划。
1、高才通计划
A类申请:在紧接申请前一年,全年收入达港币 250 万元或以上(或等值外币)的人士;
B类申请:获全球百强大学颁授学士学位、并在紧接申请前五年内累积至少三年工作经验的人士;
C类申请:在紧接申请前五年内,获全球百强大学颁授学士学位、但工作经验少于三年的人士
《合资格大学综合名单》由港府根据各大权威榜单按年度更新。目前,名单内的大学一共199所,其中23所为内地大学。

- 申请周期
B/C类最快4周可以批复;
A类审批周期会更长,需要6-8周。
- 逗留模式
⚪️首次签证
A类3年
BC类2年
⚪️签证延期
常规最多3年
或参照劳动合同期限,取较短者
⚪️顶尖人才
6年。指通过计划来港2年,且上一年应评税「薪俸税」收入达到200万港币
- 续签要求
已在香港受聘并能从中获得稳定收入;
或已在港开办/参与业务。
政府罗列4种常见情形可供参考:


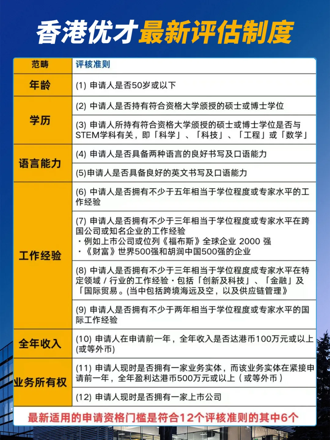
2、优才计划
—成就计分制
● 曾获得国家级或国际级奖项,如奥运奖牌、诺贝尔等。
● 工作成果获得同业认可,或对所在领域发展有重大贡献,如获得业内颁发的终身成就奖
—综合计分制
门槛是符合12个评核准则的其中6个,递交申请后需经过入境处甄选。

《合资格大学综合名单》由港府根据各大权威榜单按年度更新。目前,名单内的大学一共205所,其中24所为内地大学。

—主动邀请制
政府主动邀请顶尖人才来港发展,推进国际高端人才集聚香港。
- 申请周期
6-9个月
- 逗留模式
⚪️首次签证
成就计分制8年;
综合计分制3年。
⚪️ 签证延期
常规续签模式3+2年
⚪️ 顶尖人才
5年。指通过计划来港2年,且上一年应评税「薪俸税」收入达到200万港币
- 续签要求
✅成就制计分制
如8年后还未符合申请永居的资格需要再次续签,条件是:证明经济水平可以负担本人及受养人居港期间的生活。
✅ 综合计分制
续签要求在港定居且对香港有贡献,例如已经在香港受雇或者开办/参与业务。
3、专才计划
输入内地人才计划简称“专才计划”,旨在吸引一些具备香港特区所需而又缺乏的特别技能、知识或经验的内地中国居民来港工作,藉以提升香港在全球市场的竞争力。该计划无配额限制,亦不限行业。
- 计划特点
申请简单,获批率高,需被聘用,由雇主申请
- 申请资格
✅雇主资格
①成立时间:通常要求一年以上(但在特定情况下,如投资金额大、高新技术产业、公司内部调职或能证明对香港有重大贡献者,初创公司也可考虑)。
②实质运营:拥有香港本地办公地址,至少3名本地员工缴纳强积金证明,时长不低于6个月,年营业额不低于300万港币。
③职位空缺:需证明该职位在香港难以找到合适的人选。
✅申请人资格
①学历:拥有本科学位证或专业资格证(特殊情况下,大专学历或专业资格证书也可接受)。
②品格:无犯罪记录,无不良入境记录。
③工作:已获得香港公司全职聘用,且职位与学历或经验相关。

申请周期
3-6个月
- 逗留模式
⚪️首次签证
3年
⚪️ 签证延期
常规续签模式3+2年
⚪️ 顶尖人才
5年,指通过计划来港2年,且上一年应评税「薪俸税」收入达到200万港币
- 续签要求
有香港雇主公司聘用
4、进修移民计划
非本地生留港/回港计划(IANG),俗称留学/进修移民计划。目标是在香港及港校大湾区校园攻读全日制、学士及以上学位的非本地毕业生。
港校大湾区院校指在内地与香港的大学按照《中华人民共和国中外合作办学条例》在大湾区设立的院校。
- 申请资格(二选一)
✅ 应届生(毕业6个月内)
凭学位证直接申请,无需雇主担保
✅ 非应届生(毕业超6个月)
须获香港雇主聘用且薪酬不低于市场水平
- 申请周期
应届生留港一般需1个月
非应届生回港需要1-3个月
- 逗留模式
⚪️首次签证
2年
⚪️ 签证延期
常规最多3年
或参照劳动合同期限,取较短者
⚪️ 顶尖人才
6年,指通过计划来港2年,且上一年应评税「薪俸税」收入达到200万港币
- 续签要求
在香港受聘,职位由同等学位人士担任、薪资福利达到市场水平;
或已在港开办/参与业务。
5、职专毕业生留港计划(VPAS)
2023年提出,目标是来港修读VTC指定全日制高级文凭课程的非本地生。

- 申请资格
✅ 在2024/25学年和2025/26学年就读VTC指定的12个技术行业相关课程的非本地毕业生。
✅毕业6个月内递交无需获得香港雇主聘用,无缝衔接学生签证。
✅毕业7-12个月递交必须获得香港雇主聘用,从事与课程相关的专业。
- 申请周期
最快4周
- 续签要求
首2次续签必须从事其就读专业相关职位,第3次续签也必须在港有工作。
- 逗留模式
⚪️首次签证
1年
⚪️ 签证延期
2+2年
6、指定技术工种专才输入计划
港府宣布:6月30日起将在「一般就业政策」及「输入内地人才计划」下新增渠道,容许外来人士申请来港投身8项人力极短缺的技术工种,申请者须为符合「技术专才清单」列明资格的非学位专才,年龄介乎18至40岁。新增渠道为期3年,设有共1万个名额,每项技术工种的配额以3000个为限。
- 申请要求:
✅年龄:18至40岁
✅为“技术专才清单”指定的8项工种之一
✅符合所设定的学历/工作经验/专业技能(如执业注册或牌照)等要求。
✅在申请前先获得香港雇主的聘任
✅薪资福利待遇达到市场同等水平
- 技术工种:
1.新型工业技术员
2.护士
3.飞机维修技术员
4.海事技术员(本地船只)
5.资讯科技技术员
6.升降机/自动梯技术员
7.建筑信息模拟协调员
8.电业技术员
- 申请周期
1-3个月
- 续签要求:
提交续签申请时,须在港继续受聘于同一技术工种。
- 逗留期限:
⚪️首次签证
24或36个月(根据工种和资历而定)
⚪️ 签证延期
只要继续从事同一技术工种,每次可续签36个月
